华为近期正式推出了其首款搭载鸿蒙系统的电脑,并于5月8日进行了首发亮相,而正式的发布活动则定于5月19日下午14:30举行。这款电脑的问世,标志着华为在操作系统领域的又一重要布局。
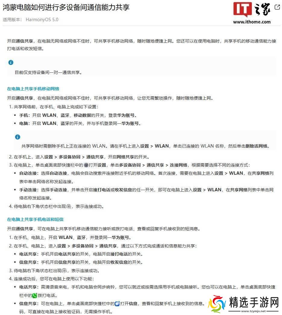
鸿蒙电脑的一大亮点在于其多设备间的通信能力共享功能。当用户面临电脑无网络或网络信号不佳的困境时,可以便捷地共享手机的移动网络,实现无缝连接。更令人惊喜的是,它还能共享手机的移动通信能力,包括接打电话和收发短信,但目前仅支持一对一的设备间通信共享。
要实现这一功能,用户需要在手机和电脑上进行一系列的设置。首先,确保手机和电脑都已开启WLAN、蓝牙,并登录了相同的华为账号。在手机上,需要进入设置界面,关闭当前连接的WLAN网络,并开启移动数据。接着,在“多设备协同”下的“通信共享”选项中,打开网络共享的开关。
在电脑上,用户只需点击桌面底部的快捷栏中的设置图标,进入“多设备协同”下的“通信共享”页面,选择“连接网络”。这里提供了两种连接方式:自动连接和手动连接。选择自动连接后,电脑会自动搜索并连接附近已开启网络共享功能的手机移动网络。如果是首次连接,用户需要在电脑的WLAN设置中,从共享网络列表中选择并连接相应的网络名称。而手动连接则需要用户开启接打电话或收发信息的任一功能后,再进行网络连接。
除了网络共享外,鸿蒙电脑还能共享手机的电话和短信功能。用户只需在手机和电脑上同时开启WLAN、蓝牙,并登录同一华为账号,然后在各自的“多设备协同”下的“通信共享”设置中,分别开启电话和信息共享功能。当电脑右下角的状态栏出现信号图标时,即表示连接成功。
连接成功后,用户可以在电脑上享受高清语音来电的同步响铃,无论是用手机还是电脑接听都随心所欲。更便捷的是,用户可以直接在电脑上通过桌面底部的快捷栏拨打电话。对于信息共享,用户可以在电脑上查看和回复手机上接收到的短信,例如,当电脑上的应用程序需要短信验证码时,用户可以直接在电脑上接收并处理,无需再操作手机。

