本站 3 月 20 日消息,小米集团前天公布 2024 年财报后,昨日又披露了最新股权激励计划,涉及 83,443,656 股 B 类普通股,覆盖集团 3,877 名员工及合作方,其中服务供应商获授 171,171 股。
根据港交所披露,该批股权行权价为零对价,股票归属期最长跨越十年(2025 年 3 月 20 日-2035 年 3 月 19 日)。

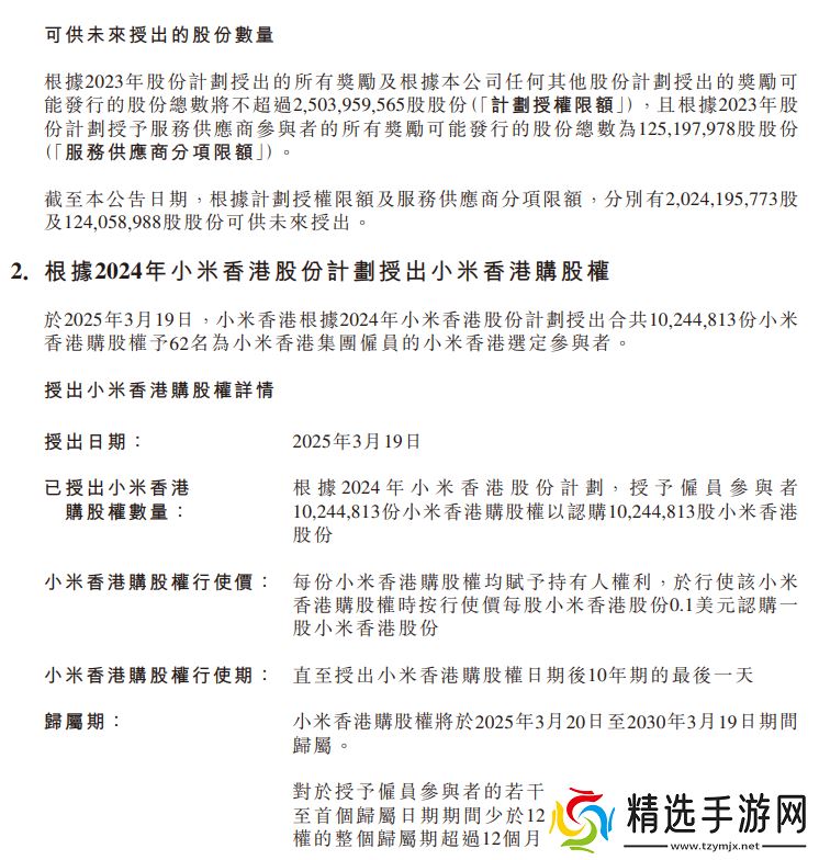
小米香港同步启动 10,244,813 份购股权计划,行权价设定为每股 0.1 美元(约合 0.78 港元),覆盖 62 名香港子公司员工。该计划解锁周期为五年,最终行权期限设定为 2035 年 3 月,与母公司激励计划形成战略协同。

小米公告特别披露回补机制细则,若参与者出现重大违规、诚信问题或岗位变动,已授予未行权股份将强制收回。
数据显示,当前股权池剩余额度可支持未来 2,024,195,773 股新激励,服务供应商专项额度剩余 124,058,988 股。

截至昨日收盘,小米集团股价报收于 58.20 港币每股,市值达 1.46 万亿港币(本站注:现汇率约合 1.36 万亿元人民币)。
