在寻道大千中,未央仙境是一个结合探索、战斗与团队协作的团本活动,核心玩法为逐层探索岛屿、击败守卫、获取法相材料及神话法宝碎片,同时通过妖盟协作提升排名与奖励,不知道怎么拿名次的可以参考寻道大千未央仙境详细攻略。
寻道大千未央仙境详细攻略
一、 个人高分核心技巧
1.探索不扫小区域:保留大面积未探索区域再进行探索,能最大化单次探索的收益和效率,减少体力浪费。
2.妖盟协作吃双倍buff:遇到高难度怪物不急于攻击,先观察能否获取双倍buff,拿到buff后再召集盟友合力击杀,提升打怪效率和积分收益。

二、 体力获取明细
每日免费体力 初始30点 + 15分钟/点×24小时 每日77点,三天231点
玉+视频兑换拉满上限三天144点
妖盟果树等级随树等级递增10级树70体/29级树484体
果树等级大概为首日晚等级×1.3-1.4倍来推算活动最终果树等级
体力总和:免费375点 + 妖盟果树体力
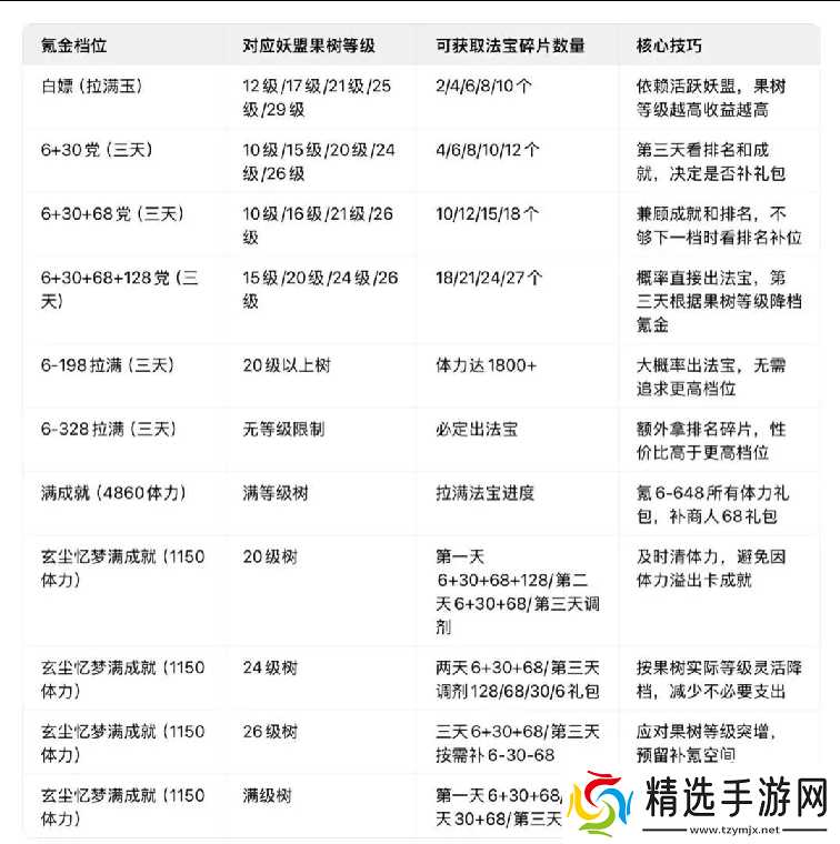
三、 各档位氪金策略(按需选择,第三天灵活调整)

四、 妖盟排名拿第一策略
1.核心原则:以集体利益为先,听从指挥,盟友间紧密配合。
2.体力分配技巧:妖盟福泽由当日通关秘境层数决定,需合理分配三天体力,非竞争日用免费体力保排名,把归元凝神香留到关键日。
3.第三天关键操作:19点进攻前,让所有成员清空体力,避免因基地等级低、血量防御不足被对手打掉层数,影响最终排名。
