在DeepSeek-R1震撼发布的短短32小时里,微博平台上瞬间引爆了28个热搜话题,总曝光量迅速突破10亿大关。游戏科学创始人冯骥的一句“国运级别的机遇”,不仅精准概括了DeepSeek的里程碑意义,还巧妙地将杭州两大明星企业紧密相连,掀起了一场跨界联动的风暴。
此次事件迅速发酵,引发了公众对于杭州新“六小龙”崛起、美国官方及民间的焦虑反应,以及DeepSeek团队本土学术背景的广泛关注。微博在这场舆论盛宴中,无疑扮演了核心角色,凭借其独特的交叉性优势,让AI技术以前所未有的速度突破圈层壁垒。
DeepSeek对数据标注岗位的创意命名——“数据百晓生”,不仅彰显了其对于人才广博知识的重视,也成为了招聘启事中的一大亮点。这一称谓仿佛是一种行业暗语,暗示着应聘者需具备广泛涉猎、博闻强识的能力,方能胜任这一角色。据传,DeepSeek曾邀请北大中文系学生参与数据集测试与标注,这一举措深刻影响了DeepSeek-R1模型的中文输出风格,使其从繁复华丽到真情流露,无不展现出独特的艺术魅力。
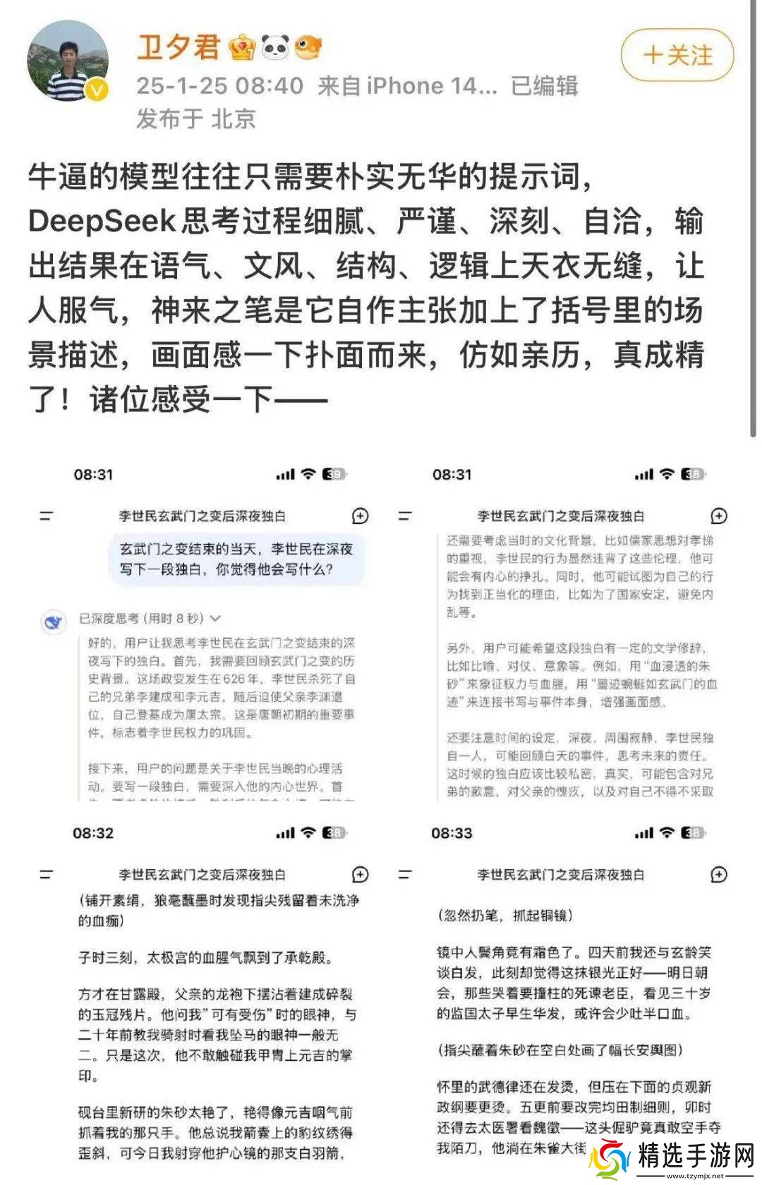
尽管DeepSeek的研究重心偏向工科领域,但其在文字表达上的意外收获,却得益于文理交叉的训练策略。这种策略让DeepSeek在文字领域收获了大量粉丝,而微博则凭借其开放的讨论空间,成为了DeepSeek话题引爆全网的关键平台。例如,有网友请DeepSeek想象李世民在玄武门之夜的内心独白,结果生成了一篇深邃且富有古龙风格的短文,不仅毫无“AI味”,反而巧妙地调动了读者的情绪。

在这场全民热议中,各大主流社交平台展现出了截然不同的风貌。B站以知识获取为导向,专业解析、教程课件大行其道;小红书则成为普通人的狂欢之地,AI的新鲜感与副业赚钱的焦虑交织;而微博则汇聚了众多意见领袖,从多个维度深入剖析DeepSeek,其话题丰富性无人能及。微博作为公共广场,其“羊群效应”在AI产业尚处于早期渗透阶段显得尤为重要。
meta首席AI科学家Yann LeCun在与马斯克的不和后,曾高调宣布离开推特,然而不久后他又悄然回归。这一举动背后,反映了推特在人群多样化和话题垂直化方面的独特优势,使得AI从业者普遍选择在此活跃。微博与推特在结构上相似,都以公共表达为核心,但微博在信息流动中更注重内容的二次增值,DeepSeek的爆红便是一个典型例证。
赛科传媒CEO梁赛在去年5月便预言DeepSeek将成为“行业核弹”,并大胆预测大模型未来将如发电厂般普及,用户忠诚度将不复存在。梁赛作为广告业从业者,因频繁使用大模型而展现出超乎寻常的敏锐度,其“暴论”逐渐成为了业界的共识。

微博上的声音交叉涌现,构成了其独特的内容资产。这种举一反三的认知方式,正是人类构建客观世界认知的重要途径。微博对于滥竽充数者的零容忍,使得真正有见地的创作者得以脱颖而出,虽然牺牲了部分UGC内容,但在强表达市场中树立了不可替代的地位。
在AI行业立足大众市场的过程中,短视频平台用于获客引流,社区平台用于运营转化,而微博则成为评价输出的重要阵地。DeepSeek出圈前,微博自家的AI机器人“评论罗伯特”已承担起中文互联网AI普及的重任,其独特的风格和金句截图,成为微博对外输出的标志性内容。
社会学家埃弗里特·M·罗杰斯提出的“创新采用曲线”表明,技术创新的落地速度取决于渗透人群的右移速度。DeepSeek的案例说明,阻碍AI广泛应用的并非使用成本,而是认知成本。信息差的存在加剧了不平等,而AI本身作为抹平信息差的工具,却被商品化,进一步加剧了这一矛盾。因此,微博等社交平台在推动AI普及方面仍需加大力度,避免让市场被浑水摸鱼者占据。

未来,当人们回顾DeepSeek年初的出圈历程时,定会怀念那个喧嚣而充满启蒙意义的时刻,以及无数网友用转发键共同见证国产AI迈向全球舞台的壮举。
